首页
学院概况
学院简介
专业介绍
学院领导
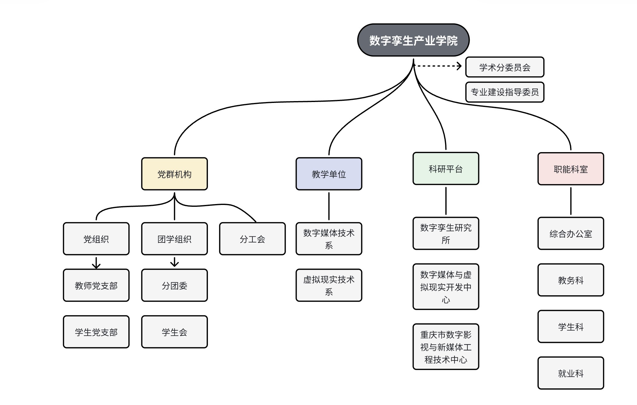
组织架构
师资队伍
数字媒体技术系
虚拟现实技术系
教学科研
教学建设
研讨活动
学科竞赛
产教融合
访企拓岗
合作企业
实践基地
合作项目
党团工会
党建工作
工会工作
团学工作
学生工作
实习就业
素质教育
学子风采
优秀校友
学生作品
通知公告
返回学校
学院概况
学院简介
专业介绍
学院领导
组织架构
组织架构
当前位置:
首页
>
学院概况
>
组织架构